根据教育部、北京市教委和中国农业科学院有关文件精神以及中国农业科学院研究生院相关要求,结合油料所实际情况,特制定本办法。
一、工作原则
坚持“服务考生,择优选拔”的原则,对我所生源不足的专业按有关规定进行调剂。调剂考生的复试形式、内容、程序、录取标准与第一志愿考生相同。
二、调剂要求和调剂办法
(一)接收调剂的专业
根据我所实际情况,以下专业接收调剂考生:
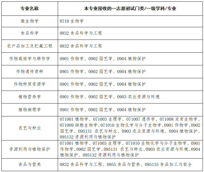
1.学术型专业(缺额9个)

2.专业型专业(缺额31个)

以上调剂名额仅供参考,最终调剂名额以教育部“全国硕士生招生调剂服务系统”(以下简称调剂系统)为准。
(二)申请条件
1.调剂考生初试成绩须符合第一志愿报考专业在一区的全国初试成绩基本要求,并符合调入专业的报考条件;
2.原则上,调剂考生第一志愿专业与调入专业相同相近,或初试科目与调入专业初试科目相同相近。
3.调剂要求。

4.报考“退役大学生士兵计划”的考生,申请调剂到普通计划,其初试成绩须达到一区相关专业所在学科门类的国家分数线。符合条件的,可按规定享受退役大学生士兵初试加分政策。
5.报考“少数民族高层次骨干人才计划”的考生不得调剂到该专项计划以外,未报考的不得调剂到该专项计划。报考“少民计划”和享受少数民族照顾政策考生的各学科专业复试总分要求不少于240分。“少民计划”单科分数要求不限;享受少数民族照顾政策考生单科分数要求为30分(满分=100分)、45分(满分>100分)。
6.教育部调剂政策中规定的其他条件及要求。
三、调剂基本程序
1.填写志愿。考生在教育部“全国硕士生招生调剂服务系统”(以下简称调剂系统)及时填报调剂申请,我所调剂系统预计开放时间为4月8日凌晨0:00,开通时间为12小时。如有变动,以调剂系统实际开放时间为准。请广大考生及时关注。
2.考生筛选。我所将按照考生初试成绩择优遴选,向符合复试要求的调剂考生发送复试通知,考生应于收到复试通知后的规定时间内进行确认,否则视为放弃。
3.接受复试。初选合格的考生需在复试开始前登陆调剂系统接收并确认我所的复试通知,接受复试通知的考生须按时参加复试。采取现场复试,预计复试时间为4月11日至12日。以上为拟定时间,如有变动,以调剂系统的复试通知为准。
4.确认拟录取。复试结束后,拟录取的考生须及时登陆调剂系统接收并确认待录取通知。
本办法由油料所招生办解释。如教育部、北京市教委(含北京教育考试院)等有最新政策要求,以最新政策要求为准。
四、调剂咨询联系方式
联系人:彭老师
联系电话:027-86711620